【Code With SOLO】20分钟打造专属续写助手,省去AI投喂步骤,直接生成万字正文
1. 摘要
写长篇小说时,每次AI续写**都要在前面让ai明白自己在写什么,背景故事是什么,还要让ai明白自己的写作语言和风格。**我想和我一样的小说家都有这样的疑惑和困难。而且内容投喂多了ai还报废了。(当然现在ai都不支持长篇小说完全解读,这是通病)
那么我用 TRAE SOLO 20分钟打造 NovelFlow,固化知识库 + 智能识别进度 + 一键生成结构化提示词,5分钟准备→30秒开工。
哈哈哈,其实就是省去了投喂ai的一些步骤,比如先给背景,再给文风文笔,给上一章内容,再给下一章大纲。
算了,看我是怎么操作的吧。
2. 背景
**我是谁:**算是网文作者吧,但是其实是一个在校非计算机大学生。写小说纯是爱好。正在写一部长篇青春悬疑小说《凉水未满》(四层真实叙事结构)。
再说一下麻烦的地方:每章续写固定流程——给AI世界观文档、风格指南、上一章内容、本章大纲。只有后两项每次变化,但每次都要重复找文件、整理格式、回忆当前章节号和人物阶段。来来回回麻烦。
目标:做一个专属于自己的写作搭档(自己内用)——打开即用,只关注创作本身。
3. 实践过程
一、前期准备过程:
1.就是很经典的先让solo明白文件的内容,先了解再操作嘛
solo的原话:这是一个结构复杂的叙事小说项目,需要按照预设的四层真实观框架和写作规范进行创作。
这里我就开始感觉到solo的厉害之处了。更让我吃惊的是我的第二步指令
2.让其阅读并总结出文本大纲。
我要强调的是我的十六章内容加上后半部分的文本大纲总共超过十五万字。Solo能够吃下的同时还能生成一份不错的总的文本大纲。换成其他的对话型ai,比如kimi,我喂到九万字左右就要求新对话了。
不得不说solo牛逼。
二、前期准备完毕。开始让solo实打实的写代码了。
第一轮:描述核心需求
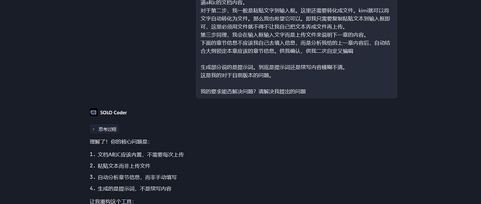
直接给solo说明自己觉得复杂的情况和问题。
我要求给出意见,solo直接就把第一版端出来了,虽然有点不乘,但是这种精神我不讨厌。
不过做的东西就难评了。
拿到基础版本,页面不仅丑爆了,而且发现操作繁琐,需上传文件、手动填章节信息。
本人一向不喜欢搞文件,有对话框会方便多了。
这一版功能都没测试,直接pass掉。
第二轮:优化输入方式
这里直接把自己的问题给kimi了,让kimi生成prompt来调教solo。
省事
prompt挺长,就不展示了。
主要改动:
Solo反应很快,明白内容就开始做第二版了。果然ai生成的prompt让ai更能看懂。还是ai懂ai。
第二版展示如下
V2示意图比第一版好不少。页面好,功能也全。之前提出的问题都成功解决。
但是我一开始就发现了致命缺点,如图可以看到知识库里面有名字却没有内容。是因为第一步我直接跳过了输入文本大纲。它居然让我通过了,产生了严重的逻辑错误。
立即提出问题要求解决。
更改后的界面:
可以看到请上传和粘贴两个文件的提示。
也有了可以从新初始化的功能。
页面这块基本顺眼了。
开始搞功能层面了。
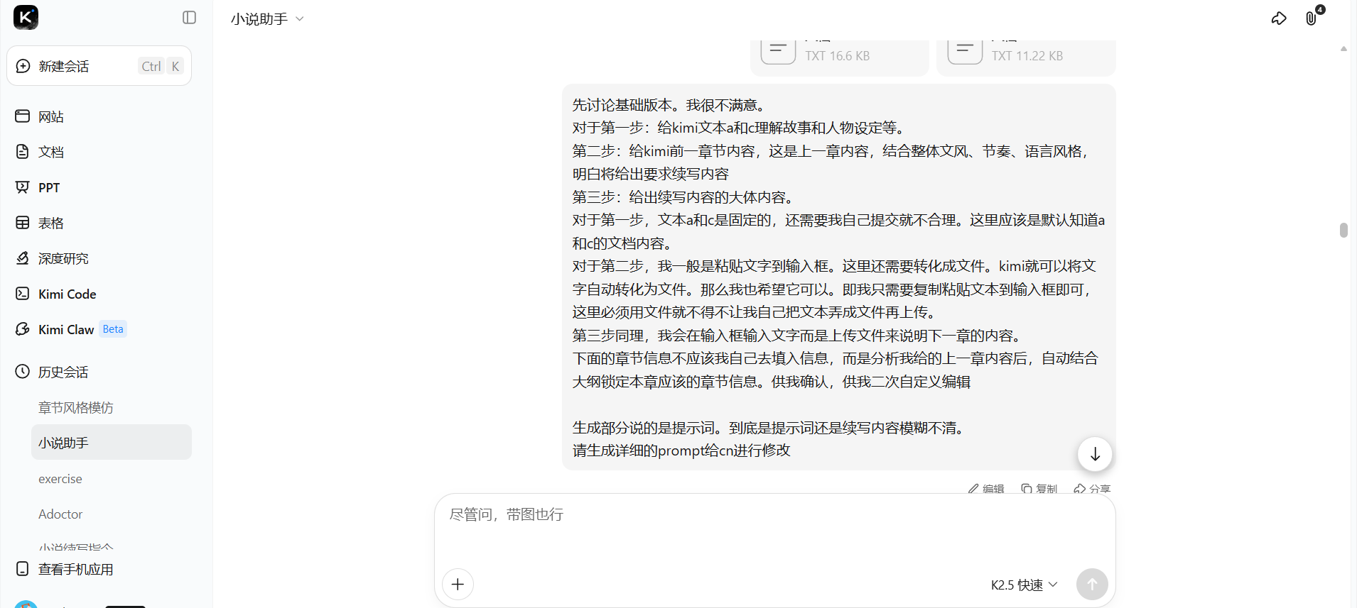
第三轮:增加智能层
“自动分析上一章和大纲,识别章节号、阶段、人物状态、关键道具,供我确认”
直接给了内容进行智能分析,对应颜色也正确响应。
智能分析功能一下就搞定了。
第四轮:验证提示词的同等替代性。
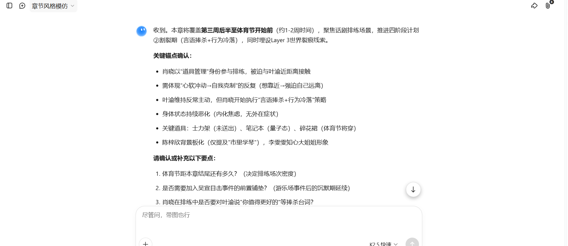
因为最初的目的就是为了省去慢慢喂ai的过程,想着这边助手一键生成,直接ctrl+c和ctrl+v就行了。
这里展示效果不好。文字内容太多。
直接复制生成框的内容就可以了。
做一个区别展示
没有用助手前的写作:
用助手给的提示词后的写作:
很明显kimi的不同反应。
我是偏向第二种的,再写之前还会再想我确认一些细节。从而更好的行文。
让我吃惊的是结果:
根据助手生成的提示词直接生成了一万字。一万字啊
能明白含金量吗?
我们传统手艺人手搓一万字要多久时间和精力?
而且这一万字内容我看过后,是真牛逼啊。
虽然还是需要修改和优化,但是起码节省了我百分之六十的时间和精力完成同样的一万字。
目前靠着提词器搞了好几万子等着我自己去验收了。
踩过的坑:
坑一:提示词模板权重分配反复调整,中间有几版在页面排布上很不合适。又丑又土。
有了一些小改动和一些调整性话语。
最终固定为:世界观30% + 文风DNA 25% + 角色状态20% + 任务书20% + 红线5%
坑二:原本打算直接在助手上生成续写内容。
但是在让kimi生成prompt的时候
出现了说明api,引用大模型什么的。
对于**非计算机的我简直是天书。**了解了一下才知道调用api还要钱,而且也是用大模型。
多此一举了,不如白嫖免费。
果断放弃。
总结:
**原来:**找文档(1min)+ 整理格式(1min)+ 回忆进度(1min)+ 等AI理解(反复调试)= 5-10分钟准备。过程不问具体细节和确认方向就开始创作。结果是生成一到两千字的内容,自己还要改一千字左右。
**现在:**粘贴上一章 → 粘贴大纲 → 生成提示词 → 复制到Kimi = 30秒准备,确认细节,直接破万且改动不多。
最后我想说的是
为自己写的小说,做一个让自己持续使用的工具。



















