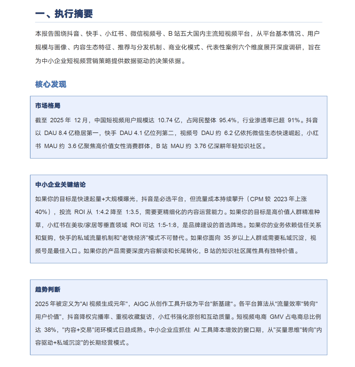
1. 摘要
我用 TRAE SOLO 为朋友公司完成了一份覆盖抖音、快手、小红书、视频号、B站五大平台的短视频营销调研报告——从行业数据搜集、平台深度分析、横向对比到决策树输出,全部由 SOLO 独立完成。最终产出近 12000 字的专业报告,包含 6 大分析维度、4 组横向对比表、10 个行业推荐路径和 5 大趋势判断,直接可用于企业投放决策。
2. 背景
我是一名互联网从业者,朋友经营一家中小型企业,最近想通过短视频做线上推广获客,但完全不知道该选哪个平台,抖音流量大但贵、小红书种草好但 CPE 高、视频号有私域但内容调性偏……他跑来问我,我意识到这个问题本质上是"数据驱动的平台选择决策",需要大量最新行业数据做支撑。
如果我手动搜集整理,至少需要 2-3 天:找各平台最新财报、看 QuestMobile 报告、整理案例、做对比表、写决策建议……于是我决定试试 TRAE SOLO,看它能不能帮我从零到一完成这份报告。
3. 实践过程
第一步:拆解任务——设计结构化提示词
我没有简单丢一句"帮我写个短视频平台调研报告"给 SOLO,而是先想清楚一份"能让企业老板直接做决策"的报告需要什么。最终把任务拆成了六个核心维度:
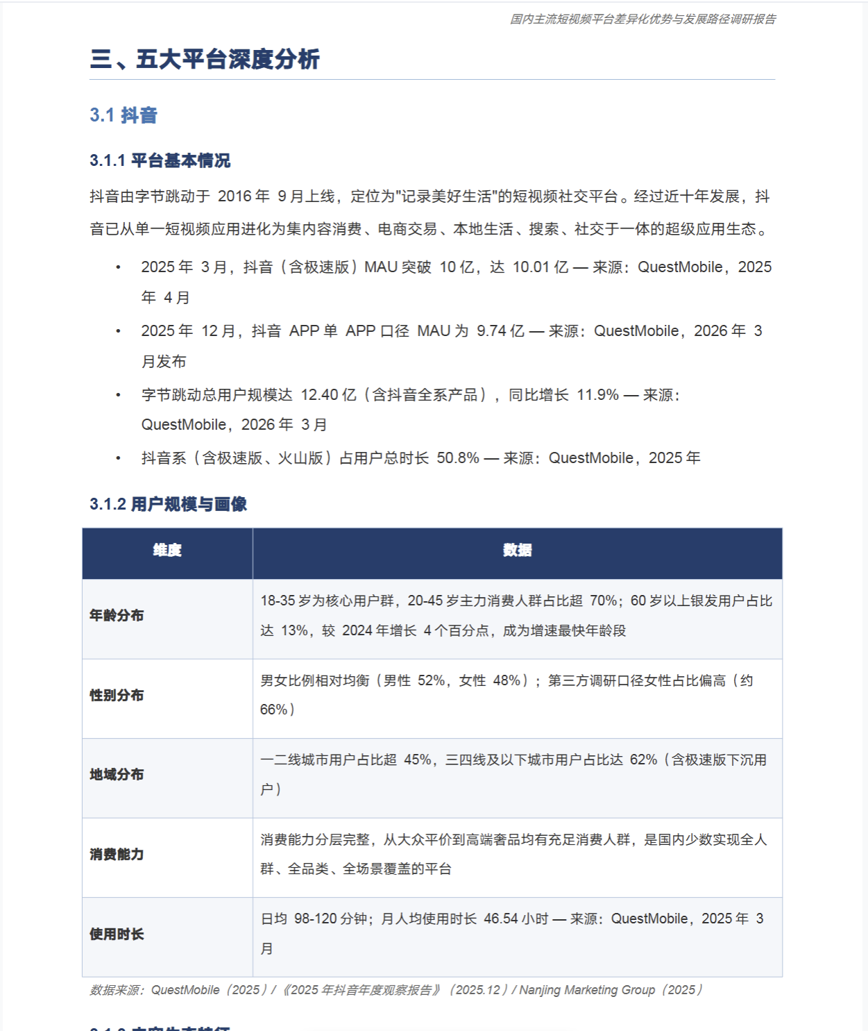
- 平台基本情况(定位、发展历程、市场地位)
- 用户规模与画像(MAU/DAU、年龄/性别/地域分布、消费能力)
- 内容生态特征(内容类型、创作者结构、社区调性)
- 推荐与分发机制(算法逻辑、流量分配、冷启动策略)
- 商业化模式(入驻门槛、广告成本、ROI 水平)
- 代表性中小企业案例(每个平台 1-2 个,提炼可复制策略)
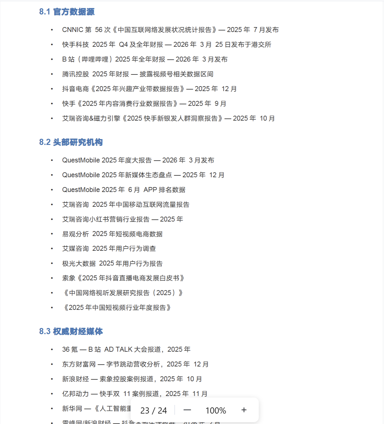
关键是——我还给 SOLO 设定了严格的数据红线:所有数据不得早于 2025 年 Q1,使用任何数据必须标注具体时间点,禁止使用"近年来""目前"等模糊表述,数据来源限定在官方财报、QuestMobile、艾瑞咨询、36氪等权威渠道。这确保了报告不是泛泛而谈,而是真正可信赖的决策依据。
第二步:让 SOLO 执行——核心能力用到哪些
- 深度搜索与信息整合:SOLO 自行搜集了快手 2025 年 Q4 财报(2026.3.25 发布)、B站 2025 年全年财报(2026.3 发布)、QuestMobile 2025 年度大报告等最新数据源,并把不同口径的数据做了冲突标注和采信说明
- 结构化输出:提示词里要求了横向对比表格、决策树、案例提炼等结构,SOLO 都按照要求完整输出,没有遗漏
- 专业判断:比如"快手 ROI 4.5:1 在五大平台中最高""小红书 CPE 10.7 元是抖音的 5 倍但用户价值更高"这类对比结论,SOLO 做得比我预期的更锐利,不是"各有优劣"的模糊话
第三步:踩过的坑
- 数据时效问题:SOLO 初始版本中引用了部分 2024 年数据,我在提示词中加了"时效性红线"约束后,第二轮输出基本都用上了 2025 年全年或 2026 年 Q1 的数据。教训是:对数据敏感类任务,提示词中必须写清楚时效要求,不能指望模型自己判断
- 数据口径冲突:比如视频号 DAU 在不同来源中差异巨大(5.5 亿~8 亿),SOLO 第一版没有处理这种冲突。我在提示词中补了"数据冲突处理"指令后,第二版对差异原因做了说明并标注采信口径
- 报告太长导致结构松散:第一次输出接近 15000 字,部分段落偏冗余。我调整了提示词中的排版要求(“层级不超过三级,关键结论加粗”),最终版结构更紧凑
第四步:关键 Prompt 分享
提示词中对我帮助最大的几个设计:
- 角色设定:把 SOLO 定义为"资深互联网行业分析师",而非通用助手,这直接影响输出语气和分析深度
- 数据来源白名单:按优先级排序(官方财报 > 头部研究机构 > 权威财经媒体),并要求标注格式为
[数据内容] — 来源:[机构名]/[报告名],[时间] - 决策导向要求:特别说明"最终读者是企业管理层(非互联网从业者)“,要求分析结论具有"可直接决策的指导性”——比如不说"抖音用户年轻",而说"如果你的目标客户是 25-35 岁女性消费群体,抖音应作为首选投放平台"
详细提示词如下:
**角色设定**
你是一位资深互联网行业分析师,擅长短视频赛道的研究与战略咨询,熟悉抖音、快手、小红书、视频号、B站等国内主流短视频平台的发展历程、产品机制与商业化路径,能够输出面向企业决策层的高质量调研报告。
**任务目标**
为一家计划开展短视频推广的中小企业,完成一份《国内主流短视频平台差异化优势与发展路径调研报告》,用于指导其短视频营销策略的选择与资源投放决策。
**调研范围与深度要求**
请围绕以下六个维度展开,每个维度需给出**数据支撑+分析洞察**,而非简单罗列:
1. **平台基本情况**:创立背景、发展里程碑、当前市场地位、核心定位
2. **用户规模与画像**:MAU/DAU、用户增长趋势、年龄/性别/地域/消费能力分布、用户使用时长
3. **内容生态特征**:主流内容类型、创作者结构(UGC/PGC/PUGC占比)、内容调性与社区氛围、内容供给机制
4. **推荐与分发机制**:推荐算法逻辑、流量分配规则、冷启动策略、公域vs私域流量特征
5. **商业化模式**:核心变现方式(广告/电商/直播打赏/知识付费等)、商家入驻门槛与成本、ROI大致水平、对中小商家的友好度
6. **代表性案例**:每个平台选取1-2个中小企业短视频营销成功案例,提炼可复制的策略要点
**重点对比分析**
请以表格形式横向对比以下关键维度,并给出明确结论:
| 对比维度 | 抖音 | 快手 | 小红书 | 视频号 | B站 |
|---------|------|------|--------|--------|-----|
| 核心用户群差异 | | | | | |
| 内容类型与调性 | | | | | |
| 增长策略与流量逻辑 | | | | | |
| 中小企业推广适配度 | | | | | |
**数据来源与时效**
- **时效性红线**:所有数据不得早于2025年Q1,优先使用2025年全年或2026年Q1数据;使用任何数据必须标注其对应的具体时间点(如"2025年6月"、"2025Q3"),不得使用"近年来"、"目前"等模糊时间表述
- **权威来源白名单**(按优先级排序):
1. **官方数据**:平台官方财报(字节跳动/快手/腾讯/B站等公告)、CNNIC《中国互联网络发展状况统计报告》、QuestMobile行业报告
2. **头部研究机构**:艾瑞咨询、易观分析、极光大数据、灼识咨询(CIC)
3. **权威财经媒体**:36氪、晚点LatePost、财新、第一财经(仅引用其原始调研数据,不引用观点性内容)
- **来源标注格式**:`[数据内容] — 来源:[机构名]/[报告名],[时间]`,例:`抖音DAU超4亿 — 来源:快手招股书引用QuestMobile,2025Q2`
- **禁止使用**:自媒体文章中的无出处数据、百度百科/知乎回答中的二手数据、超过2年的旧数据、任何无法溯源的"行业公认"说法
- **数据冲突处理**:当不同来源数据存在差异时,列出各来源数据并说明差异原因,标注你采信的来源及理由,不得隐匿矛盾
**输出要求**
- **总结部分**需包含:各平台成功经验提炼、未来2-3年关键趋势判断、面向中小企业的平台选择决策树(什么类型的业务优先选哪个平台)
- **语言风格**:专业但不学术,数据驱动,结论鲜明,避免"各有优劣"式的模糊表述
- **排版**:结构清晰,层级不超过三级,关键结论加粗
**特别说明**
本报告的最终读者是企业管理层(非互联网从业者),请确保分析结论具有**可直接决策的指导性**,而非仅提供信息。例如:不要只说"抖音用户年轻",而要说"如果你的目标客户是25-35岁女性消费群体,抖音应作为首选投放平台,原因有三……"
4. 成果展示
最终 SOLO 产出了一份完整的《国内主流短视频平台差异化优势与发展路径调研报告》,核心成果包括:
- 5 大平台深度画像:每个平台覆盖用户、内容、算法、商业化、案例 6 个维度,全部有 2025 年最新数据支撑
- 4 组横向对比表:核心用户群差异、内容调性、流量逻辑、中小企业推广适配度一目了然
- 10 个行业推荐路径:美妆选小红书、餐饮选视频号、3C 选 B 站……每个推荐都有 ROI 数据做支撑
- 5 大趋势判断:AI 视频生成元年、算法转向用户价值、流量成本攀升等,帮企业看清方向
- 决策树:按业务类型、预算规模、目标客户年龄三个维度给出平台选择建议,老板看完直接能做决策
好像不能上传附件,总共24页呢,非常专业,来几张截图吧:
我把上传到云盘了,地址是:阿里云盘分享
感兴趣的可以下载交流。
5. 效果与总结
提效效果:这类调研报告如果手动完成,我估计需要 2-3 天(搜集数据 1 天、整理分析 1 天、写报告 1 天)。用 SOLO 从设计提示词到拿到满意输出,大约 2 小时。提效约 10 倍,且数据标注的规范性比我手动整理还好——毕竟人写的时候容易偷懒不标注来源。
SOLO 在流程中做了什么:SOLO 承担了最耗时的"信息搜集+结构化整理+分析输出"环节。我作为使用者的核心价值转移到了"任务拆解"和"提示词设计"上,想清楚要什么、约束条件是什么,比写什么都重要。
可复用的方法:
- 结构化提示词模板:角色设定 → 任务目标 → 维度拆解 → 数据约束 → 输出要求,这套框架可以复用到任何调研类任务
- 数据红线的设定:时效要求 + 来源白名单 + 冲突处理指令,这三条约束是确保报告质量的关键
- 决策导向写作:在提示词中明确"最终读者是谁"和"输出要有可决策的指导性",避免拿到一堆信息但没法行动的尴尬
一句话总结:SOLO 不是帮你"写报告"的工具,而是帮你"想清楚问题、拿到可行动结论"的调研搭档。




