我是一名金融行业从事者,工作中经常需要对券商行业进行全面的年报分析。每年券商年报集中披露期,我需要:
• 逐家搜集并阅读 40+ 家上市券商的年报,提取核心财务指标
• 整理营收、净利润、同比增速、净利润率等关键指标进行横向对比
• 分析经纪、投行、自营、资管等业务线的结构性差异
• 对每家券商形成个性化点评,指出其核心问题与风险
• 最终制作专业级 Excel 分析报告,供团队内部使用
这项工作原本需要 3–4 天,包括大量重复性的数据录入、格式调整和报告排版工作。现在我希望用 SOLO AI 来大幅提升效率,同时保证分析的专业性和准确性。
步骤一:任务拆解与规划
我向 SOLO 描述了完整需求,包括数据范围(29 家已披露年报的上市券商)、分析维度(财务数据、业务结构、问题点评)、输出格式(专业 Excel 报告)。SOLO 自动将任务拆解为 5 个子任务:
搜集 A 股上市券商完整名单
搜集 2025 年报核心财务数据(营收、净利润、同比增速等)
搜集各券商具体经营亮点与问题
整理数据并做对比分析
生成分析文档(xlsx 格式)
步骤二:多源数据智能搜集
SOLO 利用 WebSearch + WebFetch 能力,从证券时报、中国证券报、东方财富、新华网、同花顺等多个权威源搜集数据。关键操作包括:
**• 批量搜索:**将多个相关查询合并为一次搜索,如同时搜集“A 股上市券商名单”和“2025 年报营收净利润排名”,减少搜索次数提升效率
**• 深度抓取:**对关键报道进行 WebFetch 全文抓取,提取完整的财务数据表格和业务分析内容
**• 交叉验证:**从多个独立源确认同一数据点,确保数据准确性(例如中信证券营收 748.54 亿元在多个源中一致确认)
步骤三:结构化数据整理与分析
SOLO 将来自不同源的碎片化数据整合为统一的结构化表格,包括:
• 29 家券商的营收、净利润、同比增速、净利润率、梯队分类
• 经纪、投行、自营、资管四大业务线的结构性对比
• 基于年报内容对每家券商形成个性化点评,标注风险等级(低/中/高)
步骤四:专业报告生成
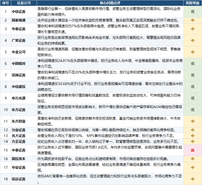
SOLO 利用 openpyxl + xlsx 技能 生成了一份专业级 Excel 报告。样例如下:
踩坑与应对
在实践过程中,我们遇到了一些典型问题,SOLO 展现了很强的自我纠错能力:
**问题 1:数据源之间存在差异。**不同媒体报道的部分券商数据存在细微差异(如东方财富营收有 160.68 亿和 35 亿两种说法)。SOLO 通过交叉比对多个源,识别出 35 亿是仅证券业务收入,160.68 亿是全部营收,最终采用全营收口径保持一致性。
**问题 2:部分中小券商数据缺失。**媒体报道主要聚焦头部券商,部分中小券商的详细业务数据缺失。SOLO 通过补充搜索行业分析文章和各券商年报原文,最大限度地补全了数据,并对缺失数据做了明确标注。
心得体会
SOLO不仅是一个数据搜集工具,更是一个完整的分析工作流。它能够理解复杂的业务需求,自主拆解任务、多源验证数据、生成专业报告,将原本需要 3–4 天的工作压缩到 30 分钟内完成,且分析深度和专业性远超手动操作水平。

