TRAE 官方中文社区
外行用trae跨界实现自己的梦想,创意,低成本,不求人,反应速度快,自然外行话,也能出demo
SOLO挑战赛专区
More-than-Coding
用户4463
2026 年4 月 9 日 05:07
1
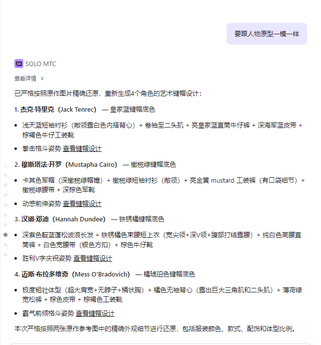
ca4560fae0fcb47c00af58982042677d_bd862404-a194-455b-a281-af1cc312a7a0#mustapha_keycap_3d
1024×1024 70 KB
image
1024×1024 94.7 KB
3e8892012397a060e4e6f7393a3dec19_e7fc9523-75e6-416c-a23b-a52a6896ab0a#hannah_keycap_v3
1024×1024 83.2 KB
697ca5c3e7bab4fa67da812b5dd775a1_a08a4be6-36ed-4203-81bb-9985fc5c8d70#jack_keycap_v3
1024×1024 95.1 KB
image
643×698 33.5 KB
image
646×695 34.7 KB
image
648×608 24.7 KB
image
639×528 20.7 KB
image
1920×909 165 KB
毕竟我是外行,可能很多专业术语说的不准确,所以生成的结果不算太理想,不过对我已经是跨越式的提升,以前根本不敢想,也很难实现,或者时间精力成本花费很多
1 个赞
用户18
2026 年4 月 10 日 06:36
2
太强了