引言
想必背包英雄这款游戏大家都有听说过,两年前我曾经粗略写过关于这款游戏的策划案,但苦于自己的编程能力,没有精力去实现。最近心血来潮,又把策划案翻了出来。站在2026年的今天,凭借AI的能力,能不能完成我的游戏梦呢。下面,我将以自身实践为例,向大家展示如何用TRAE助力我们的游戏开发。
使用Plan模式制定方案
首先,我找到了尘封已久的策划案和相关表格配置,分为系统和战斗两个部分。我也不记得当时写了啥了,不再细看,直接扔给TRAE,就是要Vibe Coding,首先开启Plan模式制定方案。
Plan模式下TRAE会针对问题的细节进行提问,我们想要把这游戏完整的做出来,所以我选择了第一个选项。后续TRAE也针对性问一些做手机端还是网页端,缺失项怎么处理,是否商业化之类的问题,可以根据自己的需要选择合适的选项,如果不满意,也可以点击其他,输入自定义的回答。
回答完所有问题后,我们还可以补充一些细节给TRAE,这样TRAE就能得到更多的细节,把功能做的更好啦!
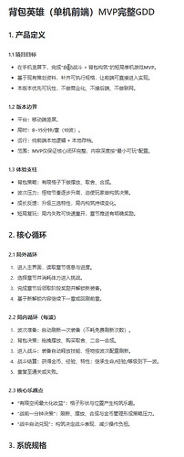
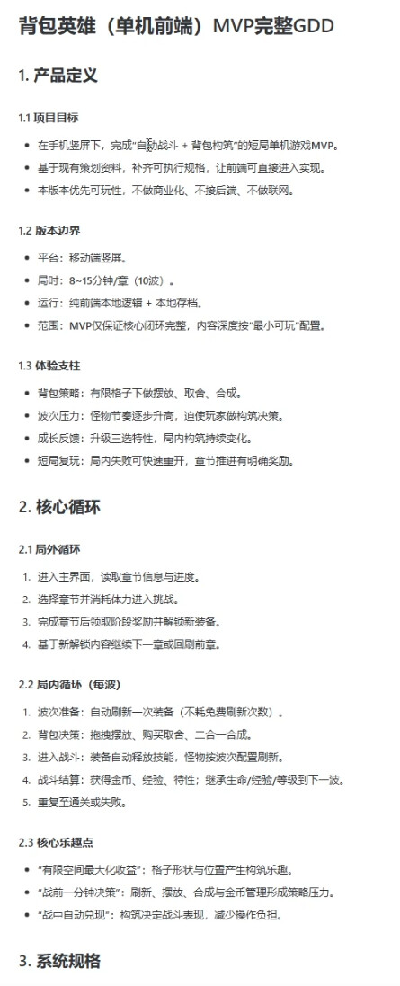
Plan模式结束后,我们得到一份文档,这份文档详细概述了如何制作这款游戏的设计文档。
执行过后,我们就得到了一份详细的游戏方案
表格配置交给TRAE
以往策划常常要花费大量的时间来填写用于跑通游戏的表格,这回我们有了TRAE那就可全部交给它啦!英雄、怪物、装备、技能,繁琐的事情TRAE都能给你弄得明明白白的。对于现在有了TRAE的策划而言,我们的工作就仅仅是询问表格设计的合不合理,核心需求、数值设计能不能符合我们的要求,所有填写的活统统不用干!
码力全开,TRAE帮我写代码
我之前这份策划案迟迟被我冷藏的一个重要原因----我不是程序员!现在TRAE已经帮我完成了策划阶段的表格配置工作,那么作为赛博牛马,它的下一份活就是——码字。我跟TRAE说:帮我实现游戏的完整功能吧!没有半句废话,屏幕就飞速滚动了起来。
不到半个小时,TRAE就告诉我完成了,至此,我们已经实现了用TRAE生成想要的内容。
至于目前的界面和交互嘛…

前端的神,哈基米3.1
第一版一言难尽很正常,不过我们有着详细的策划案,可以提需求让AI按照我们的需求优化。巧的是最近TRAE国际版内置模型正好支持了Gemini-3.1-Pro-Preview,这款模型拥有出色的前端和SVG绘制能力,我们可以让他去帮我设计英雄、怪物、装备以及界面。
UI设计图与实际部分图对比
开发中遇到的难题
有时候难免会出现一些比较困难的问题,比如这个拓展格的问题,把拓展格放置后,它居然还是拓展格,没有变成真实可用的格子,这时候我们就要把问题进行拆分,给TRAE提出具体的需求:
-
格子点击确定后的效果:成为格子而非装备,装备可以放置在拓展后的格子上;
-
格子点击确定后不应该能够再次被点击;
-
格子不是装备,出战不能携带格子;
-
拓展格装备的样式应该与实际格子的样式相同,待拓展区域是有虚影的表现。
提出需求后TRAE针对性的又调了一版,我们来看看效果吧!
完美!
开发调试
数值调试

每次都通过该表来调试参数数值会比较麻烦,需要重启游戏。于是,我让TRAE制作一个调试页签,通过在游戏中修改缓存的值,轻松实现数值调试。
这样调试也变得很灵活了,等调到满意的数值,我只需截图给TRAE,TRAE就能按照截图的配置帮我配置好,相当方便!
网页调试
通过TRAE内置的浏览器功能,结合控制台按键,我们可以直接在TRAE里调试我们的游戏,修正我们的游戏体验。下图为我在测试战斗功能的截图。
体验调试
td {white-space:nowrap;border:0.5pt solid #dee0e3;font-size:10pt;font-style:normal;font-weight:normal;vertical-align:middle;word-break:normal;word-wrap:normal;}| 波数 | 升级次数 | 怪物量级 | 压轴怪登场时间 |
|---|---|---|---|
| 1 | 1 | 6 | 5 |
| 2 | 1 | 12 | 10 |
| 3 | 2 | 24 | 15 |
| 4 | 2 | 36 | 20 |
| 5 | 2 | 48 | 25 |
| 6 | 2 | 60 | 30 |
| 7 | 1 | 70 | 35 |
| 8 | 1 | 80 | 40 |
| 9 | 1 | 100 | 50 |
| 10 | 1 | 150 | 60 |
游戏数值调整关注得往往不是具体得数值,而是游戏体验,而把游戏体验转化成对应得数值配置是很多游戏执行数值策划的工作。而现在,这部分工作完全可以交给AI去实现,我先设定了一个框架,然后让TRAE去帮我生成对应的规划,不一会,就生成了如下的配置。
然后手动再微调一下,确定后再让TRAE把这部分规划落实到代码当中去,不一会就能直接在游戏中上手验证啦!
结语
AI时代,让单人做游戏从炼狱难度到了简单难度。现在,我们不缺实现游戏的方法,缺的是灵感和创意。如何做出有意思的游戏,是我们游戏人目前最需要解决的问题。只要我们有了什么好点子,马上呼唤我们的好队友TRAE直接开干,只需一杯咖啡的功夫就能验证你的想法,还有什么比这更让人兴奋的事情吗?























