我是一名研发工程师,最近收到一个 维护私有知识库并外接大模型,创建智能体能根据知识库完成问答的想法,通过配置自己的大模型key完成外接大模型。
一.任务拆解过程
1.之前只是玩过几次coze的智能体功能,感觉很方便,初步有了想法后,直接发送我的想法给solo,solo给我出具了将为详细的部署方案后,确认方案可行就动手,这一步使用solo帮我完成了部署文档和对接文档的生成,初步确认了solo本地部署方案的可行性
2.准备工作包括服务器和git代码获取,通过solo生成的详细coze部署文档,四小时完成了基本coze服务的部署和试用,对于我这种技术栈不深的开发来说,是完全不敢想的迅速。
3.在部署的过程中,同时让solo在新任务帮我生成了一套根据coze的智能体完成对接小程序公众号的代码开发,通过solo 的多项目任务并行的方式,同时将服务部署和对接代码的开发一起完成。
4.问题解决,通过把部署过程中的错误信息同步给到solo,通过solo解读错误信息,给出错误排查解决,包括docker容器启动问题解决,大模型配置,知识库模型配置错误,向量维度配置不匹配等,都是部署过程踩过的坑, 对于首次部署,和代码不熟悉的情况下,solo 的错误代码解读分析能力给我提供了极大的帮助。
5.通过solo 快速的完成了coze项目的本地部署,不需要从各个平台收集部署流程和错误解决方案,帮助我完成智能体提示词的生成优化等,完成智能体根据知识库回答问题的训练,整个过程花费了两个晚上完成
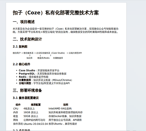
相关文档生成情况和coze试用页面和知识库的维护情况如下:




