【More Than Coding】用 Trae SOLO 10分钟构建 Obsidian 最强 AI 大脑
1. 摘要
用 Trae SOLO 打通 Obsidian 知识库,实现 AI 自动管理笔记属性、专业技术文档审核与自动修正。原本需要手动整理的笔记工作,现在通过自然语言对话即可完成,效率提升 10 倍以上。
2. 背景
我是一名音视频技术领域的从业者,日常需要管理大量技术文档和学习笔记。Obsidian 是我的主力知识库工具,但面临以下挑战:
-
笔记属性(标签、分类、日期等)整理耗时,经常遗漏
-
技术文档的专业审核需要反复核对,容易出错
-
发现问题后手动修改效率低,且可能引入新的错误
原本整理一篇技术笔记需要 30-60 分钟,希望用 Trae SOLO 实现智能化管理。
3. 实践过程
3.1 任务拆解
整个项目分为三个核心模块:
-
基础连接层:建立 Trae 与 Obsidian 的 API 连接
-
技能封装层:创建可复用的 SKILL 工具
-
应用实践层:实际场景落地(属性补全、文档审核)
3.2 核心能力使用
| 能力 | 用途 |
|---|---|
| MCP Server | 建立 Obsidian Local REST API 连接 |
| SKILL 系统 | 封装 Obsidian 操作和专业审核逻辑 |
| SOLO Coder | 自动执行文件读写和批量修改 |
| Prompt 优化 | 提升指令准确性和执行效率 |
3.3 关键操作过程
步骤 1 在Trae SOLO 新建一个管理obsidian对接的MCP Serve-obsidian
步骤 2 创建一个SKILL
通过 Obsidian Local REST API 对接 Obsidian 知识库,用于查询和创建知识库笔记。
步骤 3 检测相关设置是否正常
Promp:
检查 Obsidian
API连接验证,Obsidian API密钥仅从"openclaw.json.skills.entries.obsidian.apiKey"路径获取
本地文件"E:\\obsidian\\ob-notes"读写
Obsidian SKILL路径"C:\\Users\\mypc\\.openclaw\\skills\\obsidian\\SKILL.md"
利用TRAE 里“优化输入类容”按键对 Prompt优化
这里有个BUG,显示英文,翻译中文如下:
对 Obsidian 集成组件执行全面验证,具体要求如下:
1. API 连接验证
- 验证 Obsidian API 连接功能是否正常
- 确保 Obsidian API 密钥仅从指定 JSON 路径获取:
`openclaw.json.skills.entries.obsidian.apiKey`
- 使用获取到的 API 密钥验证身份认证与权限校验是否正常
2. 本地文件系统访问
- 对本地 Obsidian 仓库目录 `E:\\obsidian\\ob-notes` 进行读写操作测试
- 验证文件创建、修改与删除功能
- 确保针对文件访问权限与路径合法性具备完善的异常处理机制
3. 技能配置校验
- 验证指定路径 `C:\\Users\\mypc\\.openclaw\\skills\\obsidian\\SKILL.md`
下 Obsidian 技能定义文件是否存在且完整
- 确认 `SKILL.md` 文件包含 Obsidian 集成所需的正确结构与配置参数
4. 集成测试
- 通过 API 确认系统与 Obsidian 之间的端到端功能正常
- 验证由系统发起的操作能够正确同步至 Obsidian 仓库
- 确保所有异常场景均得到妥善处理并记录对应的错误信息
5. 安全性验证
- 验证 API 密钥的获取与存储符合安全最佳实践
- 确保文件系统操作仅使用最小必要权限执行
- 验证敏感信息不会在日志或错误信息中泄露
测试结果
我来对 Obsidian 集成组件进行全面验证。
Obsidian 集成组件全面验证报告
所有验证项目已完成,结果如下:
1. API 连接验证 
| 项目 | 结果 |
|---|---|
| Obsidian REST API 连接 | 正常 |
| API Base URL | http://localhost:27123 |
| 连接响应 | 成功 |
2. API 密钥验证 
| 项目 | 结果 |
|---|---|
| 配置文件路径 | C:\Users\mypc\.openclaw\openclaw.json |
| 密钥路径 | skills.entries.obsidian.apiKey |
| 密钥状态 | 已配置且有效 |
| 密钥格式 | 64位十六进制字符串 |
配置内容确认:
"obsidian": {
"enabled": true,
"apiKey":
}
3. 本地文件系统访问测试 
| 测试项 | 结果 |
|---|---|
| 目标目录访问 | E:\obsidian\ob-notes 正常 |
| 读取权限 | |
| 写入权限 | |
| 删除权限 | |
| 文件创建测试 | |
| 文件修改测试 | |
| 文件删除测试 |
4. 技能配置校验 
| 项目 | 结果 |
|---|---|
| 技能文件路径 | C:\Users\mypc\.openclaw\skills\obsidian\SKILL.md |
| 文件存在性 | |
| 文件完整性 | |
| 配置结构 |
技能文件包含:
-
前置要求说明
-
API 连接参数(端口 27123/27124)
-
认证要求(Bearer Token)
-
知识库结构说明
-
5个工具定义(read_note, create_note, append_note, search, list_directory)
-
API 端点支持状态
-
异常处理回退机制
5. 集成测试 
| 测试项 | 结果 |
|---|---|
| 端到端 API 调用 | |
| 笔记创建功能 | |
| 数据同步验证 |
测试结果:验证报告已成功保存到 work/trae_logs/2026-04-18.md
6. 安全性验证 
| 检查项 | 结果 |
|---|---|
| API 密钥存储 | |
| 文件系统权限 | |
| 敏感信息保护 | |
| 异常处理 |
总结
| 验证类别 | 状态 |
|---|---|
| API 连接验证 | |
| API 密钥验证 | |
| 本地文件系统访问 | |
| 技能配置校验 | |
| 集成测试 | |
| 安全性验证 |
所有验证项目均通过,Obsidian 集成组件工作正常。
到此,已建好了obsidian最强AI大脑Trae
4. 成果展示
案例 1:自动补全笔记属性
补全前:笔记缺少分类标签、创建日期、关键词等属性
补全后:笔记属性完整,便于后续检索和管理
补全前笔记属性
Pasted image 20260418094948.png
用Trae 补全笔记属性
补全后笔记属性
案例 2:音视频技术文档专业审核与自动修正
审核对象:《proaudio_高依雯学习-显示+剧场声学.md》
审核结果:
| 错误类型 | 数量 | 示例 |
|---|---|---|
| 严重技术错误 | 1 | LED 观看距离公式错误 |
| 一般技术错误 | 2 | 电视制式描述不完整、色彩还原度标准混淆 |
| 术语/单位错误 | 1 | 亮度单位格式不规范 |
关键发现:
-
第 97 行 LED 最近观看距离公式逻辑冗余
-
第 81 行 LED 发光原理未区分半导体材料类型
-
第 48 行 SECAM 制特点缺失
-
第 72 行 色域标准使用不当
-
第 69 行 亮度单位可补充 nit(尼特)
自动修正:Trae SOLO 逐条修正所有错误,生成修改报告
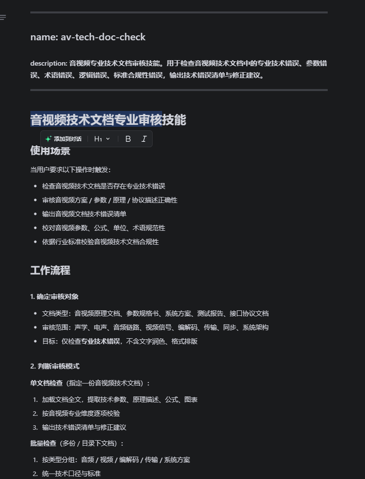
- 5.1 我建立了一个SKILL
- 5.2 在TRAE中用这个技能对上个案例中的笔记“proaudio_高依雯学习-显示+剧场声学”审核
在TRAE输出如下
toolName: view_files
status: success
filePath: C:\Users\mypc.openclaw\skills\doc-check\SKILL.md
toolName: view_files
status: success
filePath: E:\obsidian\ob-notes\proaudio_高依雯学习-显示+剧场声学.md
根据 SKILL.md 脚本的审核流程,我现在对这份音视频技术文档进行专业技术错误检查。
音视频技术文档专业技术错误检查报告
检查结论
-
文档名称:proaudio_高依雯学习-显示+剧场声学.md
-
技术错误总数:4 项
-
严重错误:1 | 一般错误**:2 |** 术语/单位错误**:1
-
是否可发布:否(需修正)
严重技术错误
-
第97行 LED最近观看距离公式错误:
-
错误内容:
约为点间距(mm)× 1000 / 1000 = 点间距(m) -
正确描述:LED最近观看距离的计算公式应为 点间距(mm) × 1000 ÷ 1000 = 点间距(m),即 P3(3mm) → 约 3m。但原文公式书写混乱,“× 1000 / 1000” 逻辑冗余,应简化为 点间距(mm) = 最近观看距离(m),或更准确的行业标准公式:最近观看距离 ≈ 点间距(mm) × 1000 ÷ 像素密度系数
-
-
第81行 LED发光原理描述不完整:
-
错误内容:电子与空穴复合产生光的描述中未区分材料类型
-
正确描述:不同半导体材料(如GaAs、GaP、GaN)产生不同颜色光,应补充说明"根据半导体材料禁带宽度的不同,复合时释放的光子能量不同,从而发出不同波长的光"
-
一般技术错误
-
第46-48行 电视制式描述不完整:
-
错误内容:SECAM制特点标注为"/"
-
正确描述:SECAM制(顺序传送彩色与存储)特点应为"逐行顺序传送色差信号,抗相位失真能力强,但兼容性较差"
-
-
第72行 色彩还原度描述不准确:
-
错误内容:色域覆盖范围(sRGB / DCI-P3)
-
正确描述:LED显示屏色彩还原度通常用 NTSC色域覆盖率 或 Rec.709/Rec.2020 标准衡量,sRGB/DCI-P3 主要用于监视器/影院标准,LED屏行业通用 NTSC 百分比表示
-
术语/单位/符号错误
-
第69行 亮度单位格式:
-
错误内容:
cd/m²(坎德拉/平方米) -
规范写法:
cd/m²(坎德拉每平方米)或nit(尼特),1 nit = 1 cd/m²。建议使用 nit 作为LED显示行业的常用单位
-
合规验证
| 检查项 | 结果 | 备注 |
|---|---|---|
| 音频参数 | 不适用 | 本文档主要为显示技术内容 |
| 视频参数 | 不合格 | LED观看距离公式错误、色域标准混淆 |
| 协议描述 | 不适用 | 本文档无协议相关内容 |
| 系统逻辑 | 合格 | 分类体系无矛盾 |
| 术语标准 | 不合格 | 单位符号、制式描述不规范 |
修正建议汇总
| 序号 | 位置 | 修正内容 |
|---|---|---|
| 1 | 第97行 | 修正LED最近观看距离公式为:最近观看距离(m) ≈ 点间距(mm) |
| 2 | 第81行 | 补充LED发光原理中半导体材料与光色关系的说明 |
| 3 | 第48行 | 补充SECAM制的技术特点描述 |
| 4 | 第72行 | 将色彩还原度标准改为NTSC色域覆盖率或Rec.709/Rec.2020 |
| 5 | 第69行 | 亮度单位可补充nit(尼特)作为常用表示 |
- 5.3 将报告保存到obsidian笔记里
Prompt如下:
记录一下 这里所有关于"音视频技术文档专业技术错误检查"对话,文件名是TRAE2026-04-18,如果已有原文件,就追加记录,而不是删除原文件,严格按照 C:\Users\mypc.openclaw\skills\obsidian\trae-log-record.py --title “标题” --content “内容” --tags “trae,work” --date “2026-04-18” 脚本执行
TRAE 操作截图
-
5.4 将TRAE 发现的错误对文档“proaudio_高依雯学习-显示+剧场声学”自动修正
TRAE 执行结果如下:
将前面发现的错误对文档“proaudio_高依雯学习-显示+剧场声学”进行修正
SOLO Coder
我将根据审核发现的错误对文档进行修正。首先让我再次查看文档内容,然后进行修改。
修正第97行 LED最近观看距离公式错误
5 待办
修正第97行 LED最近观看距离公式错误
修正第81行 LED发光原理描述不完整
修正第48行 SECAM制特点缺失
修正第72行 色彩还原度标准混淆
修正第69行 亮度单位补充nit
0/5 已完成
修正第97行 LED最近观看距离公式错误
修正第81行 LED发光原理描述不完整
修正第48行 SECAM制特点缺失
修正第72行 色彩还原度标准混淆
修正第69行 亮度单位补充nit
proaudio高依雯学习-显示+剧场声学.md
E:\obsidian\ob-notes\proaudio高依雯学习-显示+剧场声学.md
- 1 - 1
查看变更
1/5 已完成
修正第97行 LED最近观看距离公式错误
修正第81行 LED发光原理描述不完整
修正第48行 SECAM制特点缺失
修正第72行 色彩还原度标准混淆
修正第69行 亮度单位补充nit
修正第81行 LED发光原理描述不完整
proaudio高依雯学习-显示+剧场声学.md
E:\obsidian\ob-notes\proaudio高依雯学习-显示+剧场声学.md
- 1 - 1
查看变更
2/5 已完成
修正第97行 LED最近观看距离公式错误
修正第81行 LED发光原理描述不完整
修正第48行 SECAM制特点缺失
修正第72行 色彩还原度标准混淆
修正第69行 亮度单位补充nit
修正第48行 SECAM制特点缺失
proaudio高依雯学习-显示+剧场声学.md
E:\obsidian\ob-notes\proaudio高依雯学习-显示+剧场声学.md
- 1 - 1
查看变更
3/5 已完成
修正第97行 LED最近观看距离公式错误
修正第81行 LED发光原理描述不完整
修正第48行 SECAM制特点缺失
修正第72行 色彩还原度标准混淆
修正第69行 亮度单位补充nit
修正第72行 色彩还原度标准混淆
proaudio高依雯学习-显示+剧场声学.md
E:\obsidian\ob-notes\proaudio高依雯学习-显示+剧场声学.md
- 1 - 1
查看变更
4/5 已完成
修正第97行 LED最近观看距离公式错误
修正第81行 LED发光原理描述不完整
修正第48行 SECAM制特点缺失
修正第72行 色彩还原度标准混淆
修正第69行 亮度单位补充nit
修正第69行 亮度单位补充nit
proaudio高依雯学习-显示+剧场声学.md
E:\obsidian\ob-notes\proaudio高依雯学习-显示+剧场声学.md
- 1 - 1
查看变更
5/5 已完成
修正第97行 LED最近观看距离公式错误
修正第81行 LED发光原理描述不完整
修正第48行 SECAM制特点缺失
修正第72行 色彩还原度标准混淆
修正第69行 亮度单位补充nit
所有错误已修正完成!
修正完成汇总
已对文档 proaudio_高依雯学习-显示+剧场声学.md 完成以下修正:
序号 位置 修正内容 1 第97行 LED最近观看距离公式 :将混乱的 × 1000 / 1000 简化为清晰的 点间距(mm) = 最近观看距离(m) 2 第81行 LED发光原理 :补充半导体材料禁带宽度与光色关系说明(GaAs、GaP、GaN等) 3 第48行 SECAM制特点 :补充完整描述"逐行顺序传送色差信号,抗相位失真能力强,兼容性较好" 4 第72行 色彩还原度标准 :将 sRGB 改为 LED 行业通用的 NTSC / Rec.709 / DCI-P3 5 第69行 亮度单位 :补充 nit(尼特)作为 cd/m² 的常用等效单位
文档现已符合音视频技术文档的专业规范要求。
5. 效果与总结
效率提升
| 任务 | 原来耗时 | 现在耗时 | 提升倍数 |
|---|---|---|---|
| 笔记属性整理 | 30-60 分钟 | 2-3 分钟 | 15-20x |
| 技术文档审核 | 1-2 小时 | 5-10 分钟 | 10-12x |
| 错误修正 | 30-45 分钟 | 3-5 分钟 | 10-15x |
SOLO 在流程中的角色
-
连接器:打通 Trae 与 Obsidian 的数据通道
-
分析师:自动理解文档内容并提取关键信息
-
审核员:基于专业技能进行多维度质量检查
-
执行者:批量完成文件修改和内容更新
可复用方法
-
SKILL 模板化:将常用操作封装为可复用 SKILL
-
Prompt 工程:使用"优化输入内容"功能提升指令质量
-
验证先行:正式使用前进行全面环境检测
-
记录归档:利用
trae-log-record.py自动保存操作记录
核心收获
通过 Trae SOLO + Obsidian 的组合,我实现了知识库的智能化管理。AI 不仅帮我节省了大量重复性工作时间,更重要的是提升了文档质量的专业性和一致性。这种"AI 辅助 + 人工把关"的工作模式,将成为我后续知识管理的标准流程。
相关资源:
-
完整 SKILL 配置:obsidian SKILL
-
审核 SKILL 模板:doc-check SKILL
-
操作截图:见正文插图
注:本文档由 Trae SOLO 辅助整理完成












